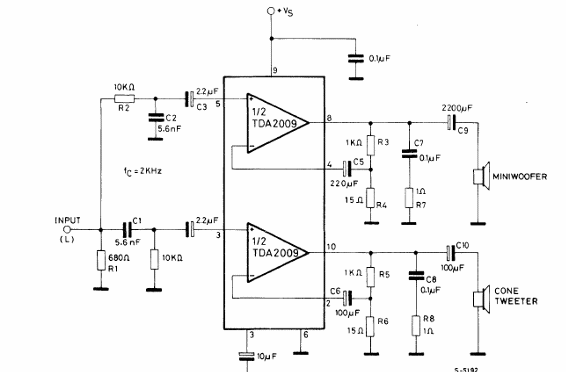
Este amplificador (indicado para TV por el fabricante) tiene un canal de medios y graves y otro de agudos con filtro separador. El circuito debe ser alimentado por tensiones hasta 24 V y dotado de un buen radiador de calor. Encontramos esta configuración en el manual de circuitos integrados lineales de la SGS.




