El MC15555 de este circuito es la versión antigua del 555 común. Lo que este circuito hace es generar un pulso único de duración constante a partir de una señal de entrada de cualquier duración. La alimentación del circuito se puede hacer con tensiones de 5 a 15 V y la duración del pulso es dada por la fórmula junto al diagrama. El circuito puede tener una alimentación doble de 5 V para salida compatible con señales TTL como se muestra en la figura. El diodo puede ser el 1N4148.

Generador de Pulso Único 555 (CIR5082S)
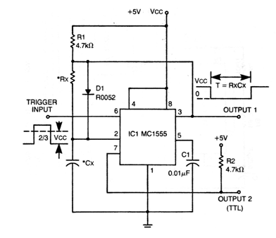
El MC15555 de este circuito es la versión antigua del 555 común. Lo que este circuito hace es generar un pulso único de duración constante a partir de una señal de entrada de cualquier duración. La alimentación del circuito se puede hacer con tensiones de 5 a 15 V y la duración del pulso es dada por la fórmula junto al diagrama. El circuito puede tener una alimentación doble de 5 V para salida compatible con señales TTL como se muestra en la figura. El diodo puede ser el 1N4148.




