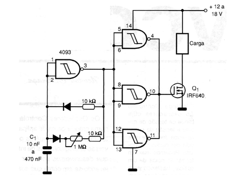
Entre las aplicaciones para este circuito, podemos citar la producción de pulsos de alta intensidad de corta duración en transductores ultrasónicos para aplicaciones médicas. La frecuencia es dada básicamente por el capacitor C, que debe estar entre 2,2 nF y 10 nF para la operación en la banda de ultrasonidos, y tener valores mayores para la banda audible. El ajuste de la frecuencia se realiza en el potenciómetro de 1 M ohms. El FET de potencia debe ser montado en radiador de calor, y equivalentes al tipo indicado pueden ser usados. El tipo sugerido que puede producir pulsos de más de 1 A de intensidad. Si la carga es inductiva, de baja impedancia, su conexión es directa. Para los transductores del tipo piezoeléctrico se utilizará un transformador. Los diodos son de uso general de silicio como los 1N4148.




