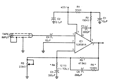
Este amplificador es ideal para quien tiene un viejo tocacintas y desea recuperar grabaciones en estos medios pasando a CDs o MP3. El circuito se conecta a la entrada de los nuevos medios recuperando las señales con la ecualización NAB correcta. El circuito, de una antigua publicación americana, utiliza un circuito integrado poco común que es el elemento crítico del proyecto. La fuente tiene una tensión algo elevada, pero el consumo es bajo. El circuito puede ser adaptado para utilizar amplificadores más comunes como el 741 y una tensión de alimentación más baja, entre 9 y 15 V, por ejemplo.




