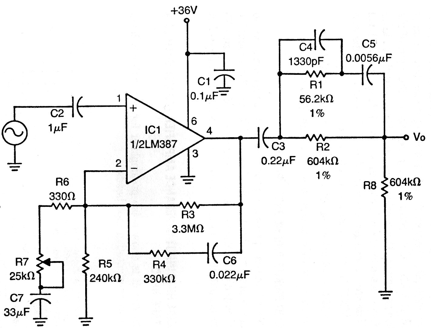
Este circuito fue obtenido en una publicación que ya no existe de los años 70. El circuito integrado utilizado es el LM387, no muy simple de obtener, pero el circuito puede ser alterado para operar con un operacional común como el 741 y una tensión menor (9 a 15 V) de alimentación. El circuito hace la ecualización inversa RIAA transformando en lineal la salida de una grabación, lo que puede ser interesante para la recuperación de grabaciones en vinilo, pasando a otras medias. Los cables de señal deben ser blindados y se deben montar dos unidades, una para cada canal. Para un montaje práctico no muy preciso se pueden utilizar componentes de valores aproximados, principalmente el capacitor de 1330pF que podrá ser de 1,2 nF




