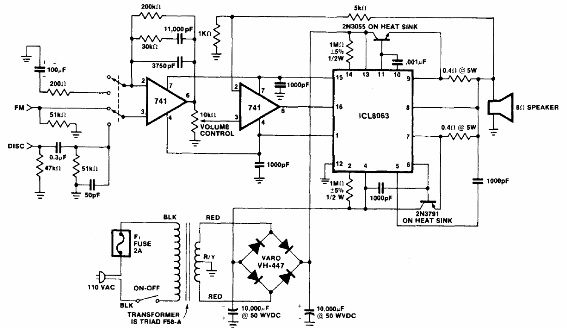
El circuito integrado y la configuración son pocos comunes. Sin embargo, la calidad de sonido es buena. El circuito es del Intersil Databook de 1983. Los transistores de salida deben estar dotados de disipadores de calor.

El circuito integrado y la configuración son pocos comunes. Sin embargo, la calidad de sonido es buena. El circuito es del Intersil Databook de 1983. Los transistores de salida deben estar dotados de disipadores de calor.
