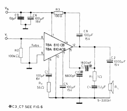
La tensión de alimentación de este circuito puede quedar entre 4 y 20 W. La potencia depende de la tensión y los condensadores C3 y C7 pueden tener sus valores alterados según el rango de frecuencias pasante deseado. La fuente debe proporcionar al menos 1,5 A. El circuito es del manual de circuitos integrados lineales de la SGS de 1982.




