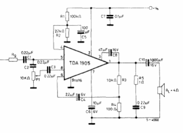
La tensión de este circuito puede quedar entre 4 y 30 V siendo recomendados 14 V para una salida de 5,5 W. El circuito es del manual de circuitos integrados lineales de la SGS de 1982. El circuito integrado usado no es muy común en nuestros días.

La tensión de este circuito puede quedar entre 4 y 30 V siendo recomendados 14 V para una salida de 5,5 W. El circuito es del manual de circuitos integrados lineales de la SGS de 1982. El circuito integrado usado no es muy común en nuestros días.
