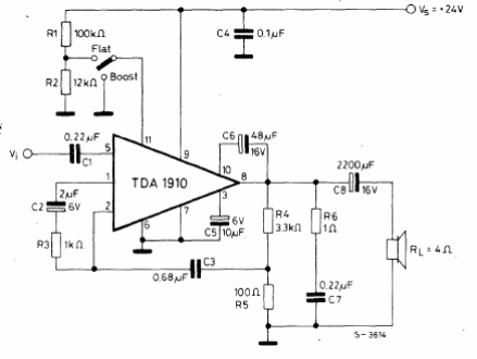
El circuito integrado utilizado no es común en nuestros días. El circuito presenta un refuerzo de graves según la curva dada junto al diagrama cuando la llave es accionada. La corriente de la fuente debe ser de al menos 1 A. El circuito es del manual de circuitos lineales de la SGS.





