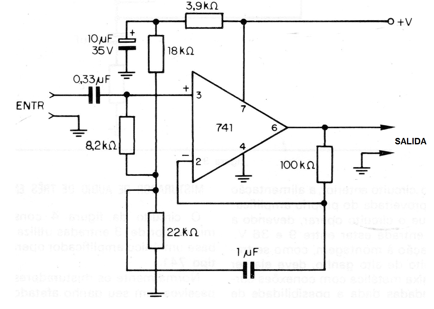
Esta versión de preamplificador es una de las muchas que el lector encontrará en este sitio usando el 741. Este circuito se encuentra en una documentación de 1977 y no necesita fuente simétrica. La alimentación se puede hacer con tensiones de 9 a 15 V y los cables de señal deben ser blindados.




