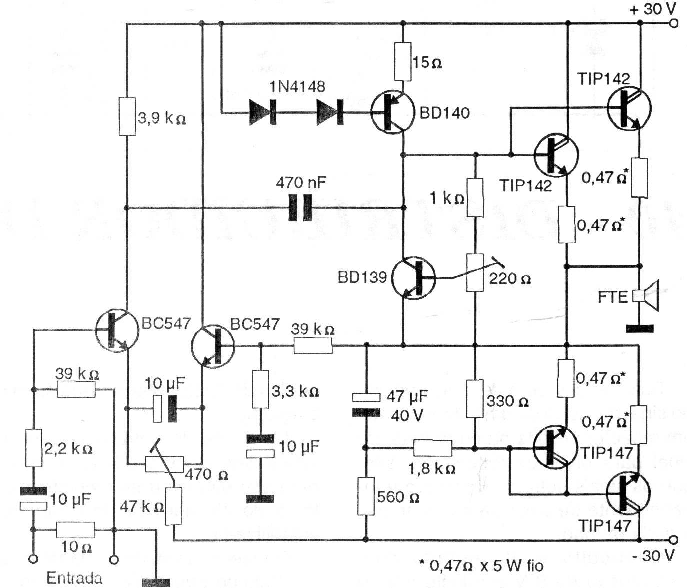
Encontramos este amplificador en una documentación de 1997. La salida será de 130 W con 2 ohms de carga y 60 W con 8 ohms. Con una carga de 4 ohms la potencia será de 90 W. Los transistores de salida deben estar dotados de excelentes disipadores de calor. Especialmente cuidado se debe tomar con el diseño de la placa. En CIR10157 tenemos la fuente para este amplificador.




