¿Cómo verificar el aislamiento de cables, aparatos electrodomésticos, instalaciones o materiales en que la aislación sea muy importante para el desempeño y/o seguridad? ¿Cómo hacer la prueba de componentes que deban presentar resistencias muy altas cuando son sometidos a altas tensiones? Este aparato, además de medir resistencias muy altas, es un excelente probador de aislamiento.
Qué es un megóhmetro o medidor de aislamiento?
Esta sin duda es la primera pregunta que debemos responder, principalmente si el lector no conoce todavía todos los tipos de instrumentos de que se puede disponer.
Un meghómetro o medidor de aislamiento es un aparato que verifica la resistencia presentada por un aislador, que debe ser muy alta. Si una corriente por encima de cierto valor circula por el aislador es señal que el mismo no es un buen aislante o bien presenta problemas como, por ejemplo, "fugas" debido a humedad, suciedad, etc.
Un problema que ocurre con los multímetros comunes en la prueba de aislamiento es que éstos trabajan con tensiones bajas, y estas tensiones bajas no siempre sirven para verificar el estado de un aislador o un material aislante.
Un material considerado buen aislante en una pieza o un cable, puede ser bueno con una tensión baja, pero cuando la tensión alcanza cierto valor "las cosas cambian” y los problemas empiezan a aparecer.
Así, las pruebas de aislamiento ideales deben hacerse con tensiones elevadas, tensiones mayores de aquellas con que los componentes materiales deben trabajar (figura 1).

Como la mayoría de los cables, dispositivos electrodomésticos y componentes trabajan con tensiones en la banda de los 100 a los 500 V, el instrumento que mostramos para este fin hace la prueba con tensiones más altas, en la gama de los 500 a los 1000 V, permitiendo así que se constate con mucha mayor facilidad cualquier anormalidad.
En suma, lo que tenemos es un aparato que aplica una tensión alta en el aislante a prueba del orden de 500 a 1000 V pero con corriente tan débil que no le pueda causar daño, pero que sirve para acusar cualquier anormalidad de aislamiento o bien determinar resistencias muy elevadas.
El aparato es totalmente portátil, funcionando con 2 o 4 pilas pequeñas y su lectura se hace en un instrumento de gran sensibilidad.
El costo del aparato es reducido y su montaje es simple, no habiendo problemas incluso para los principiantes. Su uso es igualmente sencillo, como ya explicaremos.
Cómo funciona
En la figura 2 tenemos un diagrama en bloques que nos permite analizar el funcionamiento de este instrumento.

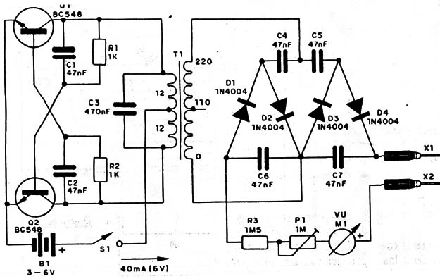
El primer bloque representa un circuito inversor, operado por 2 6 4 pilas pequeñas, que no es más que un oscilador que permite por medio de un transformador elevar la tensión de 2 o 4 pilas para 150 o 250 V aproximadamente en su salida.
El oscilador opera en una frecuencia que varia entre 100 Hz y 1000 Hz dependiendo de los valores de los componentes usados, básicamente del capacitor conectado en paralelo con el primario del transformador, como muestra la figura 3.

Según el tipo de transformador usado se puede alterar el valor de este componente para obtener 1a mejor frecuencia y por lo tanto mejor desempeño del circuito.
El consumo de corriente de esta etapa, que es por lo tanto el consumo de corriente del aparato, varía entre 20 mA para 2 pilas a 40 mA para 4 pilas.
Esto significa que, incluso obteniendo una tensión muy alta en el secundario del transformador (que aquí opera invertido) 1a corriente es extremadamente baja, del orden de 0,4mA lo que significa que en caso de choque el peligro es mínimo, pero no se pueden usar cargas de gran potencia.
En la etapa siguiente, representada por el segundo bloque, tenemos un cuadruplicador de tensión formado por 4 diodos y 4 capacitores. Este circuito, mostrado en detalle en la figura 4, tiene por finalidad aumentar la tensión de comente alterna del secundario del transformador que aparece bajo tensión del orden de 120 a 250V para un valor continuo de 500 a 1000V, pero con corriente menor todavía que los 0,4mA.

Como lo que nos interesa no es la corriente sino 1a tensión, llegando a los 1000 V con los que podemos hacer la prueba siempre que el instrumento usado sea capaz de acusar la corriente que pase por él.
Nuestro instrumento tiene una sensibilidad del orden de 0,2 mA, lo que es más que suficiente para el caso.
Tenemos finalmente en el tercer bloque el circuito medidor formado por las puntas de prueba bajo alta tensión y por el instrumento que indicará el pasaje de cualquier comente en el aislante que estuviera a prueba.
La sensibilidad del instrumento es excelente para el caso, pues incluso una resistencia en serie del orden de 2M (2.000.000 de ohm) provoca deflexión total de la aguja. Así, una resistencia de aislamiento de 10.000.000 de ohm (que ya es bastante razonable) causará una deflexión de apenas 20% de la escala, como muestra la figura 5.

Los componentes
Comenzamos por la caja que preferiblemente debe ser de plástico en vista de su aislamiento, ya que el circuito es bastante sensible a las fugas de corrientes.
Las dimensiones de la caja son las sugeridas en la figura 6, observándose que en la parte frontal tenemos solamente un control que es el interruptor que conecta y desconecta.

El trimpot de ajuste de deflexión del instrumento podrá quedar instalado internamente con acceso por un orificio en la caja. El ajuste se hará entonces con la ayuda de un destornillador.
Con relación al material electrónico todos los componentes pueden ser conseguidos con relativa facilidad.
Los transistores usados, por ejemplo, son NPN para uso general: en el prototipo usamos los BC547. Se pueden usar perfectamente equivalentes como los BC237, BC238, BC548.
Los diodos deben soportar una tensión inversa de por lo menos 200 V en la versión de dos pilas y por lo menos 300 V en la versión de 4 pilas. Se sugieren los tipos 1N4004, 1N4007 y BYlZ7.
El transformador es de alimentación con primario de 110 ó 220V, y secundario de 9 + 9 ó 12 + 12 V x 350 mA ó 500 mA
En verdad, la tensión de secundario no es muy importante en este caso, ni su corriente, pues para cada tipo se puede obtener buen funcionamiento bastando alterar el valor de C3 y de los resistores R1 y R2.
Observe que el transformador opera invertido en este caso; el bobinado primario de 220 V funciona como secundario en el megómetro.
Los resistores son todos de 1/8W con cualquier tolerancia y los capacitores deben ser de poliéster metalizado. Los capacitores C4, C5, C6 y C7 en especial deben tener tensiones de trabajo de 250 V ó más.
P1 es un trimpot común cuyo valor puede situarse entre 1M5 y 2M2, y el instrumento es un VUmetro común del tipo usado en aparatos de audio con escala de 200 µA
El interruptor general S1 puede ser de cualquier tipo, según el montaje que haga el lector, y para las pilas se deben usar soportes apropiados. Aquí tenemos dos posibilidades: con 2 pilas pequeñas la tensión de prueba gira alrededor de 500 V y el resistor R3 debe ser reducido a 470 Ir; para 4 pilas la tensión podrá estar entre 800 y 1.200 V y el resistor R3 debe tener 1M5.
Montaje
Para soldar los componentes el lector debe usar un soldador de pequeña potencia (máximo 30 W), punta fina bien esta fiada y como herramientas adicionales un alicate de punta fina, un alicate de corte lateral y destornilladores.
En la figura 7 tenemos el circuito completo del Megohmetro con los valores de los componentes

Para la versión en puente de terminales el lector debe seguir la figura 8.

Para versión en placa de circuito impreso tenemos su diseño en la figura 9.

En cualquiera de los dos montajes, sugerimos que el lector siempre procure acompañar el circuito de la figura 7 para acostumbrarse con la simbología empleada en electrónica.
Comience el montaje con la preparación de la caja, ligación del transformador del instrumento M1 y del soporte de las pilas. Prepare las puntas de prueba que son del tipo que se adquieren listas.
No se recomienda en este caso la improvisación de puntas en vista de las tensiones altas que aparecen en las mismas, que no son fácilmente aisladas por cualquier material, y que por lo tanto pueden influir en el funcionamiento del probador (figura 10).

A continuación, caliente el soldador y estañe su punta para hacer la soldadura de los componentes en el puente de terminales o placa de circuito impreso.
a) Suelde en primer lugar los transistores Q1 y Q2 observando su posición que está dada por el lado achatado. En la soldadura sea rápido, pues el calor en exceso puede dañar estos componentes.
b) Suelde los diodos, observando que estos componentes son también polarizados, o sea, que también tienen un lado correcto para su conexión. En el caso de los "1N" su posición está dada en función del anillo, y en el caso de los "BY" por el símbolo grabado en su cubierta.
c) Suelde los resistores. Los valores de estos componentes son dados por los anillos coloridos. Vea en la
d) Suelde los capacitores. Sus valores son dados por franjas de colores o bien por marcación directa. Doble los terminales de acuerdo con su posición en el montaje y en el soldado tenga cuidado que el calor no llegue al cuerpo del componente, lo que podría arruinarlo.
e) La soldadura del trimpot no ofrece problemas. Doble sus terminales de modo de facilitar esta operación.
f) Complete el trabajo en el puente de terminales con las interconexiones entre los componentes y con la soldadura de los cables que van a los componentes externos, o sea, el soporte de las pilas, el instrumento, el interruptor general y las puntas de prueba X1 y X2. La conexión del transformador también debe hacerse en esta etapa. Raspe bien los alambres esmaltados del transformador antes de hacer sus soldado. Para esto use una hoja de afeitar.
Con relación al bobinado de alta tensión del transformador vea que solamente se usan el cable de 0 V y 220 V. El cable de 11 V puede permanecer desconectado.
En la conexión del instrumento se debe observar su polaridad. Si hubiera inversión, el lector enseguida lo notará, pues al apoyar una punta de prueba sobre la otra durante el ajuste, la aguja tenderá a desplazarse hacia la izquierda, lo que no es correcto. Basta entonces invertir las conexiones si esto ocurre.
Completamos con la polaridad de las pilas, que debe ser respetada. El polo positivo normalmente se identifica con el color rojo, mientras que el negativo lleva el color negro.
Prueba y uso
Revise primero todo el montaje. Si todo estuviera en orden, coloque las pilas en el soporte.
Accionando el interruptor S1 debe oír un zumbido bastante débil en el transformador indicando que el oscilador está funcionando. Si no oye nada, apoye una punta de prueba contra la otra. Si la aguja del instrumento se mueve es serial que el aparato está funcionando. Si no se mueve verifique la conexión de los transistores y del transformador, pues el oscilador debe estar inoperante.
Para comprobar eso toque con las puntas de los dedos rápidamente en los terminales 220 V y 0 V del transformador. Si sintiera un cosquilleo es porque el oscilador esta bueno, entonces el problema está en los diodos o los capacitores del cuadruplicador.
Habiendo movimiento de la aguja, mantenga las puntas de prueba apoyadas una en la otra y ajuste el trimpot P1 con cuidado hasta que la aguja del instrumento vaya hasta el máximo. Si la misma no llega al máximo, reduzca el valor de R3 a 1M si la versión fuera de 4 pilas o a 330 k si la versión fuera de 2 pilas.
Con la aguja marcando el máximo en la escala el aparato está listo para usar.
En la figura 11 damos una sugerencia de escala que puede servir de base para el lector.

El 5 de la escala, es un instrumento de 4 pilas significa resistencia nula. La marcación 4 indica una resistencia de 500 k aproximadamente, y el 3 indica una resistencia del orden de 2 M. El 1 indica una resistencia del orden de 10M.
Para usar el aparato en la prueba de aislamiento basta apoyar las puntas de prueba entre los puntos en que se quiere hacer la verificación.

Publicado originalmente en 1988



