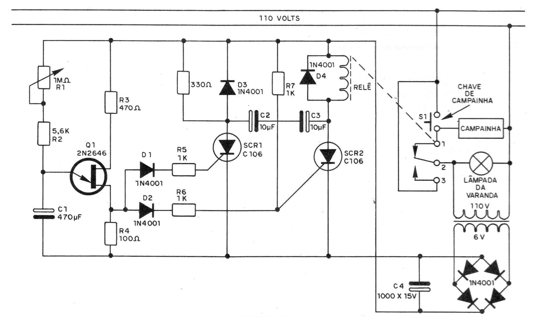
Este proyecto bastante interesante se obtuvo en una publicación de 1980. Se trata de un dispositivo que se combina con el timbre de entrada de su casa. Cuando la visita acciona el timbre, la luz de entrada automáticamente se enciende y así permanece por un cierto intervalo de tiempo. El circuito completo de este temporizador "muy bien elaborado" se muestra en la figura.




