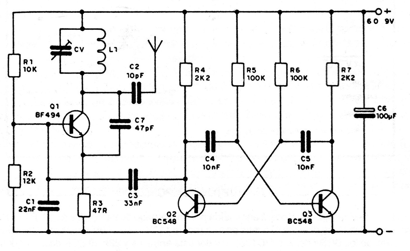
Este circuito modulado en tono opera entorno de 27M Hz. L1 consta de 7 espiras de alambre 24AWG, de 1 cm de diámetro sin núcleo. Cv es un trimmer común. La frecuencia de modulación es determinada por C4 y C5 que pueden ser conmutados en un sistema de diversos canales. EI alcance es del orden de los 50 m con una antena telescópica de 50 cm.




