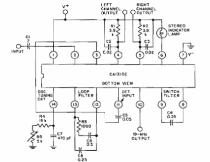
Esta es la aplicación tradicional del circuito integrado CA1310 de la RCA, obtenida en un manual de 1972. El circuito decodifica señales FM de un receptor común, proporcionando el audio al canal izquierdo y derecho. El circuito es alimentado por tensiones de 3 a 12 V.




