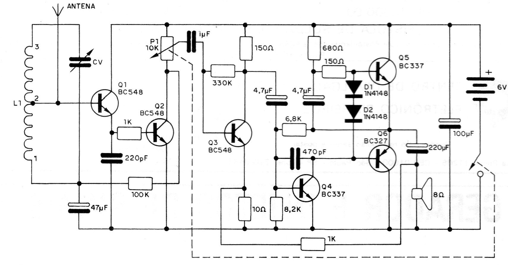
El número elevado de transistores de esta radio para el rango de ondas medias es una indicación de su sensibilidad y de su calidad de sonido. Sin embargo, aun teniendo muchos transistores y una buena ganancia, sigue siendo una radio simple en el sentido de que no son necesarios ajustes especiales para su puesta en funcionamiento, ni siquiera componentes especiales. El autor de este proyecto hizo una "fusión" de radios que ya publicamos en el sitio. El circuito completo se muestra en la figura. Como podemos ver, tenemos una etapa detectora y amplificadora formada por los transistores Q1 y Q2. La señal de esta etapa se lleva al amplificador de audio de alta calidad, formado por los demás transistores. P1 funciona como control de volumen. Para las estaciones locales, más fuertes, no será necesario utilizar la antena. Para las estaciones más débil o distante, se necesita una antena que puede variar desde un pedazo de hilo de 2 o 3 metros extendido detrás de la radio, hasta una antena externa en las condiciones extremas. La alimentación del circuito se realiza con una tensión de 6 V, proveniente de 4 pilas pequeñas. La bobina L1 puede ser del tipo comercial para ondas medias, así como el capacitor variable. Los lectores que quieran pueden experimentar una bobina "hecha en casa" y que consiste en 80 espiras de hilo esmaltado 28, en un bastón de ferrita de 1 cm de diámetro por 10 a 15 cm de longitud. Esta bobina tiene una toma en la vigésima espira. En el montaje, que puede ser hecho en puente de terminales o placa de circuito impreso, deben mantenerse cortas las conexiones de los componentes alrededor de Q1 y Q2, para que no ocurran oscilaciones. Los capacitores de pequeños valores pueden ser cerámicos comunes, con 50 De la tensión de trabajo Los condensadores mayores son electrolíticos, con una tensión mínima de trabajo de 12 V. Los resistores son todos de 1/8 W con un 10% o 20% de tolerancia. Para una mejor calidad de sonido el altavoz debe tener al menos 10 cm de diámetro y una impedancia de 8 ohms. Los diodos D1 y D2 de uso general son del tipo 1N4148.




