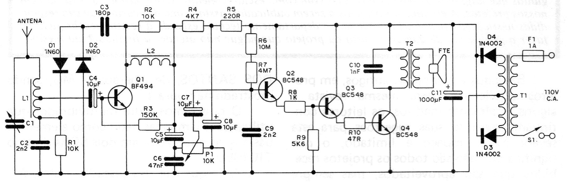
Un excelente receptor reflex de 4 transistores se muestra en la figura que se obtuvo en una publicación de 1982. Se utilizan 4 transistores NPN de uso general BC548. Una de las ventajas de esta radio es su alimentación por la red local. L1 es una bobina de antena que puede ser del tipo comercial o entonces enrollada por el propio montador. En este caso, estará formada por 80 espiras de hilo esmaltado 28 AWG, en una forma de ferrita de unos 15 cm de longitud, con toma en la 30ª espira, desde el lado de la tierra. El capacitor variable es del tipo miniatura para ondas medias, y L2 es una bobina osciladora "Toko", con núcleo rojo. El transformador T1 es de alimentación, con secundario de 9 +9 V y corriente de al menos 100 mA. T2 es un transformador de salida, con primario a partir de 500 ohms y secundario de acuerdo con el altavoz. Para las estaciones locales, la antena puede ser telescópica o simplemente un pedazo de cable de 80 cm a 1 m, extendido junto a la radio. Para las estaciones débiles o distantes se debe utilizar una buena antena externa.




