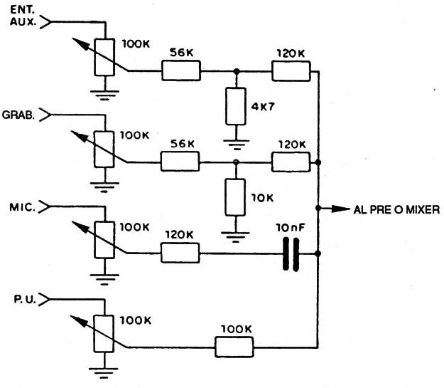
Tenemos aquí una entrada para mixer muy interesante, pudiendo empleársela con diversos tipos de fuentes de serial. Esta entrada debe ser acoplada a cualquier circuito pre-amplificador.

Entrada de Mixer
Tenemos aquí una entrada para mixer muy interesante, pudiendo empleársela con diversos tipos de fuentes de serial. Esta entrada debe ser acoplada a cualquier circuito pre-amplificador.
