En este artículo se muestra una versión transistorizada de radio de AM para las estaciones locales que trabajan con tensiones entre 1,2 y 1,8 V. Una posible utilización para esta radio es en situaciones de emergencia cuando no hay otra forma de energía disponible más allá de la solar o bien en demostraciones. Por supuesto, no se debe omitir la aplicación experimental ya que se trata de un circuito bastante simple.

   El artículo, de 1988 utiliza una célula solar disponible en la época. Sin embargo, cualquier celda de 2 a 9 V funcionará con este circuito.

   Para reunir buena sensibilidad, escucha en altavoz y alimentación con baja tensión (entre 1,2 y 1,8 V), hicimos un circuito amplificador con 3 transistores de alta ganancia.

   Este circuito, aunque simple, capta las estaciones más fuertes incluso sin antena y proporciona una escucha a nivel razonable en un pequeño altavoz y, mejor aún, en un auricular de baja impedancia.

   El auricular de alta impedancia también se puede utilizar, bastando para que el transformador T1 sea retirado.

   Como se trata de receptor de amplificación directa, para simplificar al máximo el proyecto, no tenemos excelente selectividad, pero la escucha de estaciones locales es buena.

   Una característica importante del proyecto, sin embargo, es que su consumo de corriente es bajo (del orden de 5 mA), lo que significa que las células solares se pueden usar incluso con iluminación relativamente débil como la de una lámpara común o incluso una lámpara.

 

 

   COMO FUNCIONA

 

   La bobina L2 junto con CV sintoniza la señal de la estación que se desea escuchar. Con el cambio del número de espiras (reducción) podemos eventualmente captar estaciones más fuertes de la banda de ondas cortas.

   La detección es hecha por el diodo D1 que debe ser obligatoriamente de germanio, siendo entonces la señal de audio llevada al primer transistor amplificador que es Q1.

   Con el fin de evitar posibles oscilaciones del circuito, se puede conectar un capacitor de 470 pF entre la base y el emisor de Q1.

   Del colector de Q1 se toma la señal al paso siguiente a través de P1, un potenciómetro de 4k7 que actuará como control de volumen.

   Tenemos entonces amplificaciones sucesivas hechas por Q2 y Q3 hasta que la señal adquiere intensidad suficiente para ser llevado a un altavoz. Como la impedancia de salida de Q3 es relativamente alta en relación a la del altavoz utilizamos un transformador de salida miniatura para hacer la boda (T1).

   Este transformador puede ser obtenido de radios transistorizados fuera de uso. Si se puede elegir uno, entre varios, que presente el mejor rendimiento, casando así de forma ideal las características del circuito con la del altavoz usado.

   Para una mejor calidad de sonido se recomienda utilizar un altavoz de al menos 10 cm de diámetro montado en un pequeño cuadro acústico.

   El capacitor C6 actúa como "depósito" eliminando las influencias en el circuito de las variaciones de luz (principalmente en el caso de una llama de lámpara).

 

 

MONTAJE

 

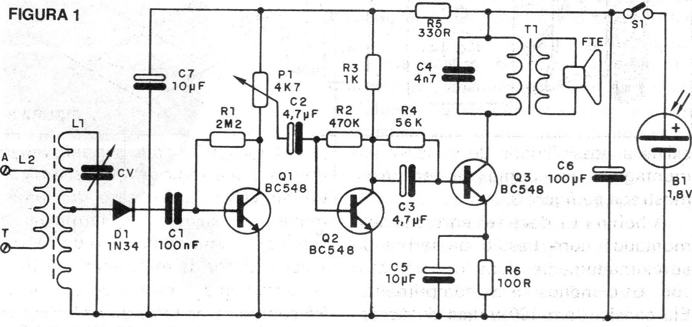
   El circuito completo de la radio se muestra en la figura 1.

 

Figura 1 - Circuito completo de la radio
Figura 1 - Circuito completo de la radio | Clique na imagem para ampliar |

 

   

En la figura 2 tenemos una sugerencia de placa de circuito impreso para este proyecto.

 

Figura 2 - Placa para el proyecto
Figura 2 - Placa para el proyecto | Clique na imagem para ampliar |

 

   

La radio se puede instalar en una pequeña caja de madera (nunca de metal) con la celda fijada en su tapa.

   Como se trata de proyecto didáctico existe la posibilidad de hacer su montaje en puente de terminales, mostrada en la figura 3.

 

Figura 3 - Montaje en puente de terminales
Figura 3 - Montaje en puente de terminales | Clique na imagem para ampliar |

 

   

La bobina L1 debe ser enrollada por el montador en un bastón de ferrita de aproximadamente 1 cm de diámetro con al menos 15 de longitud.

   Se trata de 100 vueltas de alambre esmaltado 28 o cerca de él con toma en la 30a espira desde el lado de la conexión negativa. L2 consiste en 15 espiras del mismo hilo al lado de L1, como muestra la figura 3.

   Si tiene dificultades para obtener un cable esmaltado, incluso el hilo común sirve, ya que no muy grueso hasta el punto de no caber en el bastón de ferrita todo el conjunto de espiras.

   Para este caso, L2 puede ser enrollado sobre L1.

   La conexión a la antena y la tierra puede ser hecha por un par de terminales o bornes.

   Para los transistores se admiten equivalentes como los BC237, BC238, BC239, BC547 o BC549. Para D1 se puede utilizar cualquier diodo de germanio.

   Los capacitores electrolíticos son para 3 V o más y los resistores todos de 1/8 o 1 / 4W. Los capacitores más pequeños (C1 y C4) son cerámicos o de poliéster.

   La variable CV se puede aprovechar de una vieja radio AM transistorizada o de válvulas. En el caso de la variable miniatura utilizamos los terminales del medio y de una punta (tipo de 3 terminales), y si es de más terminales experimentamos la combinación o par que dé cobertura de la banda de AM.

   Para variables grandes, de radios a válvulas, la conexión se realiza en el conjunto de placas fijas y en el conjunto móvil de una de las secciones.

Antes de aprovechar la variable compruebe que el conjunto de placas fijas no se apoya en las placas móviles cuando se mueve el eje.

 

 

   PRUEBA Y USO

 

   Para la conexión de la célula solar es necesario observar su polaridad.

   Conecte una antena de al menos 3 metros en el punto (A) y el punto (T) a tierra que puede ser polo neutro de la toma o cualquier objeto de metal en contacto con el suelo.

   Incluso agarrar el hilo (T) entre los dedos ya significa una tierra "razonable".

   Ilumina la celda solar y busca sintonizar las estaciones deseadas.

   Si hay inestabilidad, conecte un capacitor de 470 nF entre la base y el emisor de Q1.

 

 

Lista de material

 

Q1, Q2, Q3 - BC548 o equivalentes - transistores NPN de uso general

D1 - 1N34 o equivalente - diodo de germanio

P1 - 4k7 - pote

T1 - transformador de salda de 200 a 1 000 ohmios de imprimación

B1 - célula solar - ver texto

S1 - interruptor simple

L1, L2 - Bobinas (ver texto)

CV - variable (ver texto)

FTE - Altavoz de 8 ohms x 10 cm

R1 - 2M2 - resistor (rojo, rojo, verde)

R2 - 470 k - resistor (amarillo, violeta, amarillo)

R3 - 1k - resistor (marrón, negro, rojo)

R4 - 56 k - resistor (verde, azul, naranja)

R5 - 330 ohms - resistor (naranja, naranja, marrón)

R6 - 100 ohms - resistor (marrón, negro, marrón)

C1 - 100 nF - capacitor de cerámica o de poliéster

C2 - C3 - 4,7, uF - capacitores electrolíticos para 3V o más

C4 - 4n7 - capacitor de cerámica o de poliéster

C5 - 10 uF - capacitor electrolítico para 3 V o más

C6 - 100 uF a 1 000 uF - capacitor electrolítico para 3 V o más

C7 - 10 uF - capacitor electrolítico para 3 V o más

Diversos: bastón de ferrita, caja para montaje, hilos esmaltados, puente de terminales o placa de circuito impreso, altavoz para el altavoz, auricular de baja impedancia (optativo), hilos, soldadura, etc.