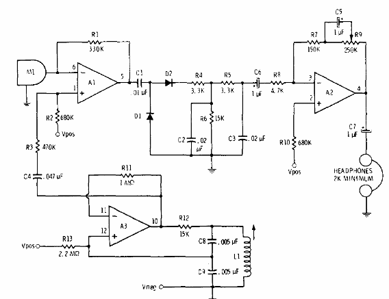
Este receptor es de una documentación de 1975. Se trata de un receptor heterodino para ultrasonidos que utiliza amplificadores operacionales. L1 debe oscilar entre 30 y 40 kHz para recibir los sonidos entre 38 y 42 kHz. El circuito debe ser alimentado por una fuente simétrica.




