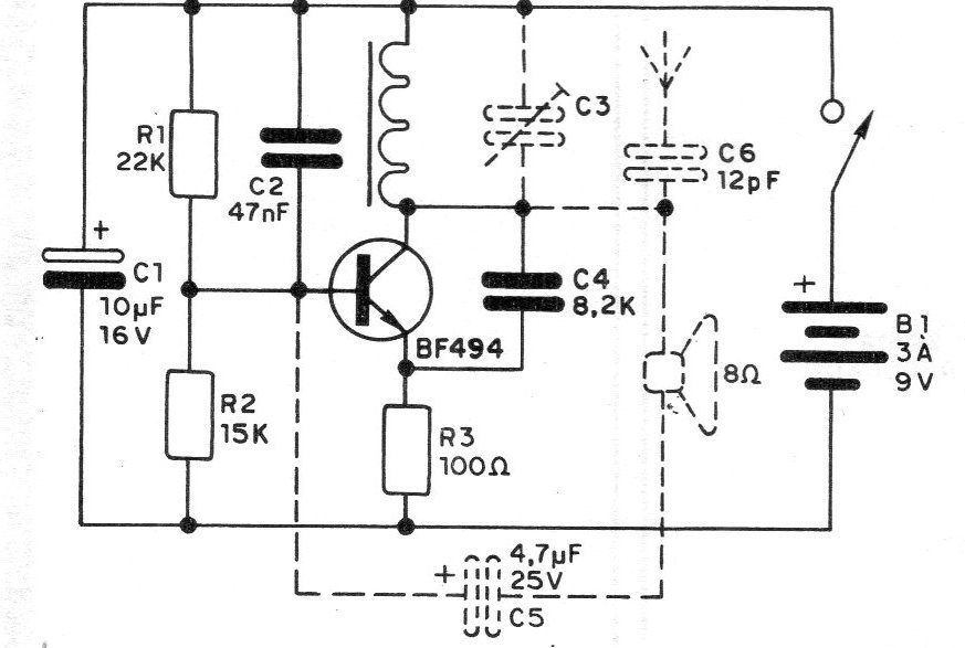
Este pequeño transmisor, encontrado en una publicación de 1982, envía sus señales a un receptor de FM colocado cerca, de un televisor analógico sintonizado en el canal 6. El ajuste de frecuencia exacta se realiza en un trimmer. El circuito completo se muestra en la figura. El micrófono utilizado en este aparato es en realidad un pequeño altavoz de 8 ohmios que está conectado al circuito de un modo diferente, obtenido experimentalmente por el autor. El ajuste de frecuencia se realiza en C3 que es un trimmer común. La antena usada debe tener de 10 a 30 cm de longitud. El autor montó este aparato teniendo como base el proyecto de un generador de señales, alterando su bobina que consiste en 4 espiras de hilo 28 o 26 AWG, en una forma de 1 cm de diámetro con núcleo de ferrita. La alimentación se realiza con tensiones entre 3 y 9 V procedentes de pilas o batería común. Los capacitores, con excepción de C5, son cerámicos. El capacitor C5 es electrolítico con valor obtenido experimentalmente, según el micrófono.




