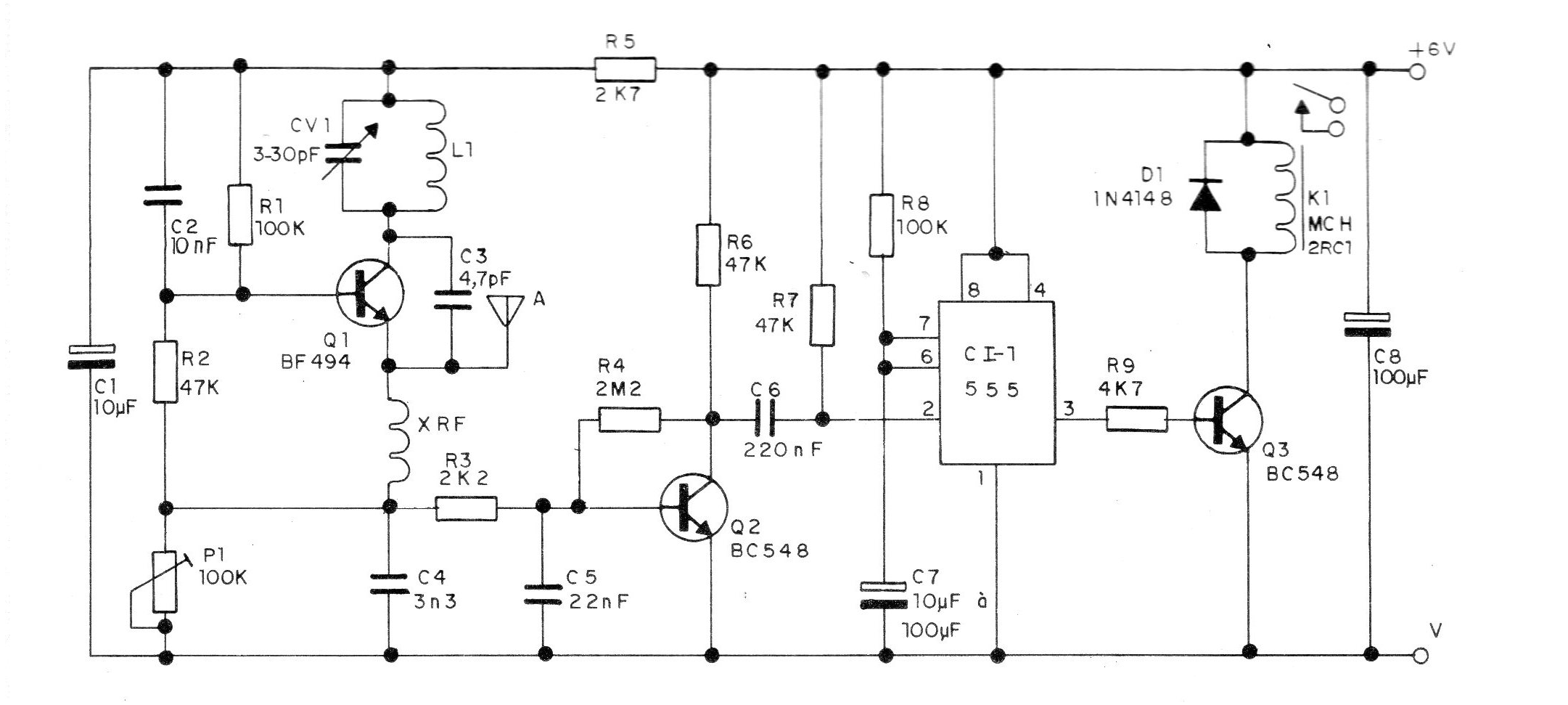
Con un toque en el transmisor (que puede ser el del CIR1345716S) el relé de este receptor acciona y permanece accionado por un intervalo de tiempo que depende de R5 y C2. La bobina L1 tiene 4 o 5 espiras de acuerdo con el transmisor usado. El relé es del tipo sensible para 6 V.




