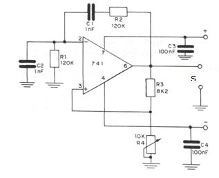
La característica principal de este circuito es la de proporcionar una señal de onda senoidal. En este circuito deben ser obedecidas las siguientes relaciones de valores entre los componentes:
R1 = R2 y C1 = C2
La frecuencia se calculará mediante la fórmula:
F = 1 / (2 x PI x R1x C1)
Donde: f es la frecuencia en Hertz (Hz), R1 se da en ohms, C1 en Farads y el factor PI vale 3,14. Para el circuito ejemplificado, con R1 valiendo 120 k y R2 con el mismo valor, la frecuencia de operación del oscilador estará en torno a 1326 Hz. El potenciómetro R4 sirve para ajustar el punto de partida del oscilador y también para obtener la menor distorsión.




