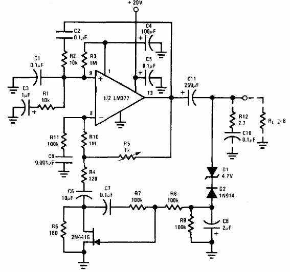
Este circuito genera una señal senoidal de 2 W mediante la configuración de puente de Wien. Encontramos este oscilador en el Audio Handbook de National Semiconductor de 1977. El circuito integrado no es muy fácil de obtener y el FET puede ser el BF245.




