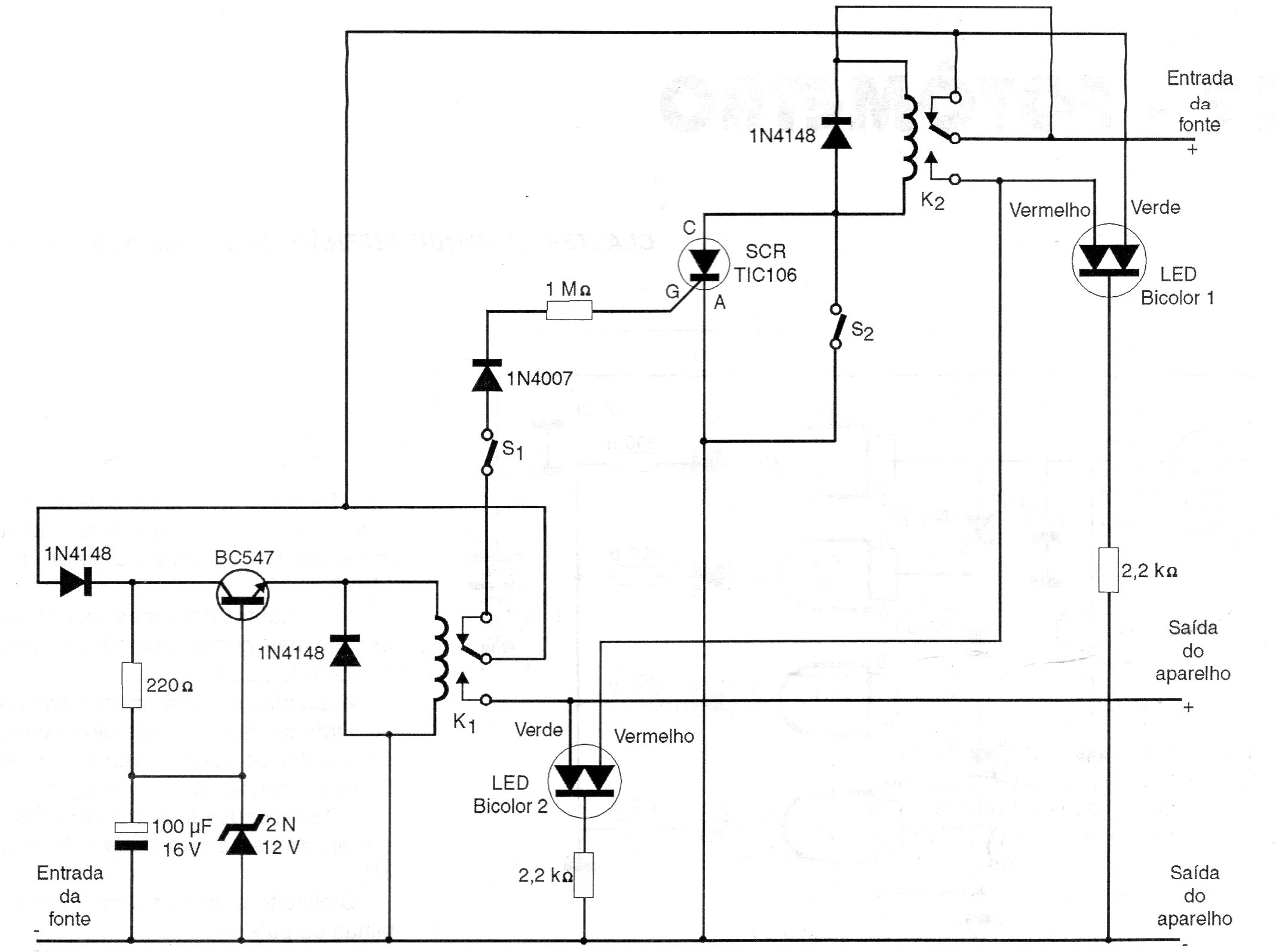
Este circuito, encontrado en una documentación de 1997, protege fuentes contra corto en su salida. El circuito utiliza un sistema sensor que dispara un SCR en caso de corto activando un relé que mantiene la fuente apagada hasta que el corto sea removido. El circuito cuenta con indicadores LED.




