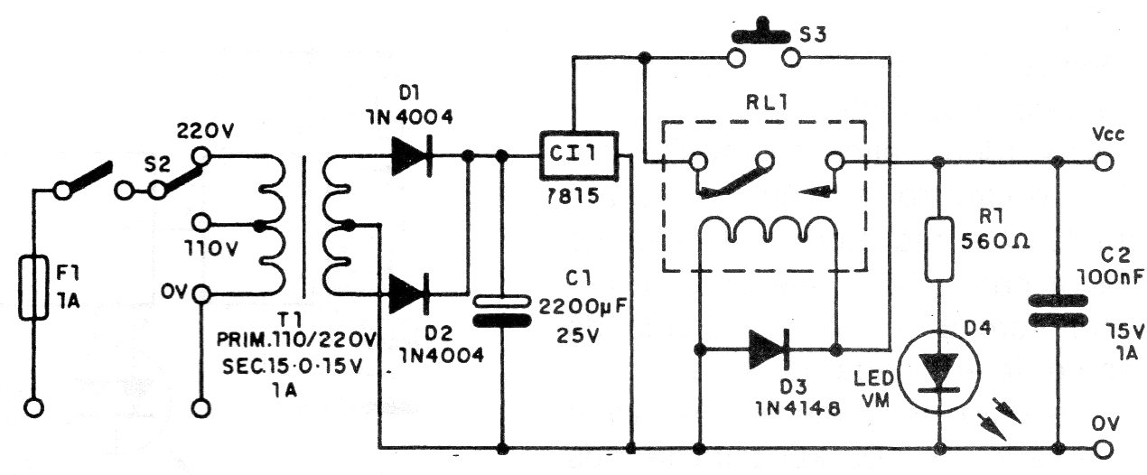
En caso de corto en la salida el relé desarma interrumpiendo la alimentación. Para rearmar esta fuente, basta presionar por un instante el interruptor S1. El circuito es de una documentación de 1995. Si se utiliza un relé de 12 V y el CI 7812, la fuente puede proporcionar esta tensión.




