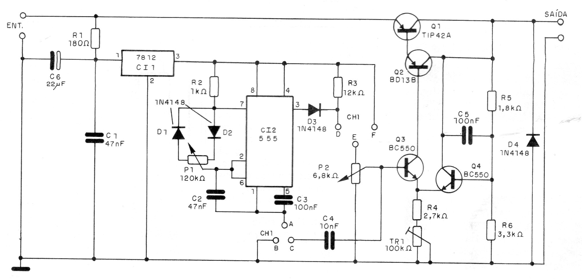
El autor de este artículo de 1995 la llamó PWM, pero se trata realmente de una fuente llaveada o conmutada. El circuito proporciona una corriente máxima de 1,5 A y la tensión de entrada máxima es de 30 V para una salida ajustada por los potenciómetros. El transistor de potencia y el regulador de tensión deben estar dotados de disipadores de calor.
Fuente PWM (CIR2339S)
El autor de este artículo de 1995 la llamó PWM, pero se trata realmente de una fuente llaveada o conmutada. El circuito proporciona una corriente máxima de 1,5 A y la tensión de entrada máxima es de 30 V para una salida ajustada por los potenciómetros. El transistor de potencia y el regulador de tensión deben estar dotados de disipadores de calor.




