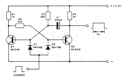
Un pulso aplicado a este circuito hace que cambie y permanezca en el nuevo estado por un tiempo determinado por R3 y C1. El circuito puede ser alimentado por la tensión de 3 V a 9 V y el pulso de disparo debe ser positivo. Podemos usarlo para generar un pulso de duración mayor que los obtenidos de una salida de un microcontrolador sin ser necesario para esto un programa interno o usar otra salida.




