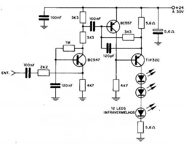
Este circuito consta de un modulador para la transmisión de datos u otro tipo de información de hasta 200 kHz, con hasta 12 LEDs infrarrojos conectados en serie. El circuito debe ser alimentado por tensiones entre 24 V y 30 V y el transistor de potencia debe ser montado sobre un buen radiador de calor. Tomamos nota de que hay soluciones más modernas que operan en tensiones más bajas para este tipo de circuito, incluso más rápido. Podemos utilizar este circuito para transmitir datos o señales PWM de un microcontrolador.




