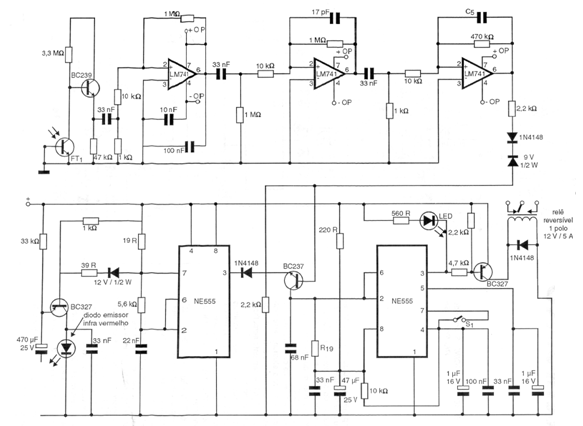
Encontramos este circuito en una documentación de 1998. El circuito sensoria el paso de personas u objetos a través de un sensor infrarrojo, accionando un relé cada vez que el haz es cortado. El circuito es alimentado por 12 V que es la tensión del relé seleccionado. Cualquier foto de transistor y emisor de infrarrojos se puede utilizar.




