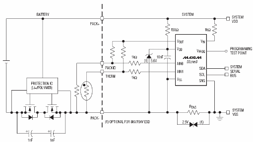
El circuito presentado en la figura fue sugerido por Maxim (www.maxim-ic.com) basándose en el circuito integrado DS2786B. Se trata de un medidor de carga de batería que monitorea el proceso de carga de una batería Li-Ion o Litio-Polímero basado en la medida de la tensión en circuito abierto (Open-Circuit Voltage o OCV). La medida de la carga es evaluada por una tabla almacenada en el circuito, lo que lo hace bastante preciso. El DS2786 posee características muy interesantes para la realización de las funciones requeridas por este circuito. Por ejemplo, la medida de la tensión se realiza con una resolución de 12 bits mientras que la medida bidireccional de la corriente se realiza con 11 bits. El circuito tiene una interfaz de 2-wire y un bajo consumo, de sólo 50 uA. En la condición sleep la corriente cae para apenas 1 uA. Más información se puede obtener en el datasheet del componente





