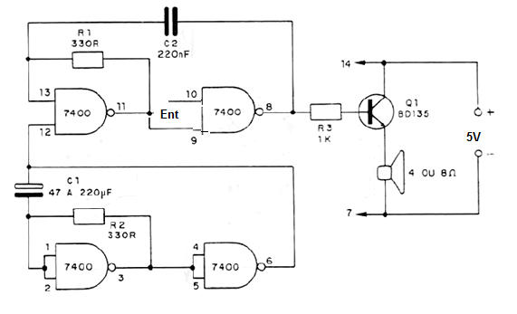
Este circuito consta de un oscilador de audio que se acciona por un microprocesador. La frecuencia de los bips es dada por C2, que puede tener valores entre 47 nF y nF 470 mientras que el parpadeo es dado por C1. El circuito tiene un amplificador de audio para excitar un altavoz. Este paso puede ser alimentado por voltajes más altos, pero Q1 debe estar equipado con un radiador de calor, en este caso. El control puede hacerse por el pin 9 con 5 V salidas de un Arduino u otro microcontrolador.




