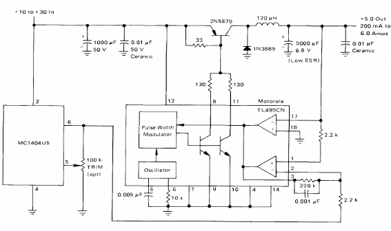
El circuito presentado es del Linear Databook de Motorola de 1990. Los componentes no son comunes actualmente. Para el transistor se puede utilizar equivalente.

El circuito presentado es del Linear Databook de Motorola de 1990. Los componentes no son comunes actualmente. Para el transistor se puede utilizar equivalente.
