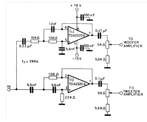
El circuito integrado utilizado no es muy común actualmente, pues el filtro es del manual de circuitos integrados lineales de la SGS de 1982. Sin embargo, el rendimiento es óptimo como se indica en el gráfico. La alimentación debe ser simétrica y los cables de entrada y salida blindados. La frecuencia de corte es de 2 kHz.





