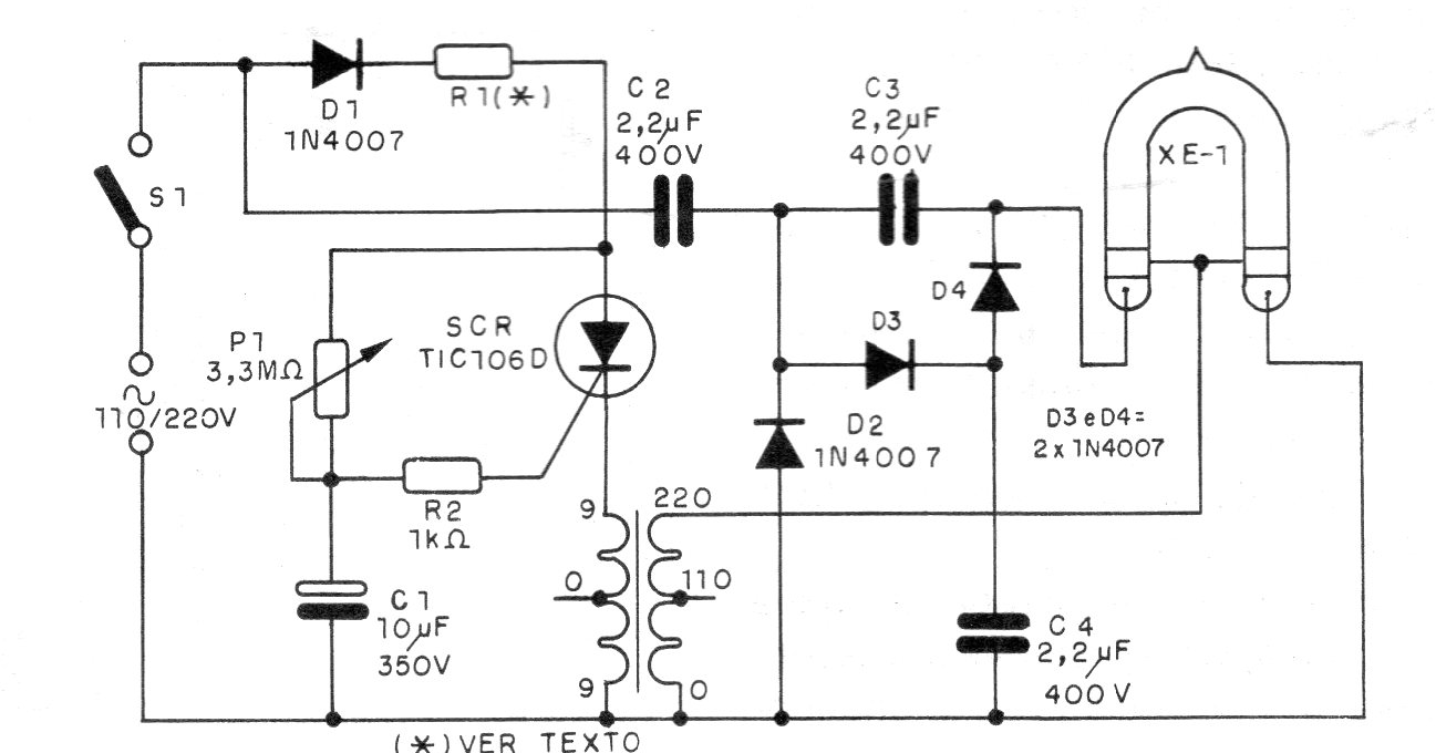
Este circuito de luz estroboscópica con lámpara de xenón fue encontrado en una documentación de 1995. El circuito es alimentado tanto por la red de 110 V como 220 V. El valor de R1 depende de la red, 2,7k x 10 W para la red de 110 V y de 4k7 x 10 W para la red de 220 V. C2 debe ser de poliéster de buena calidad.




