Esta sirena puede equipar su bicicleta, carritos de rodillos y otros juguetes con un sonido similar a los de los vehículos de policía y bomberos. Otra utilidad para este circuito sería como parte de sistemas de advertencia o de alarma.
El circuito funciona, en su versión básica, con 4 pilas comunes y, cambiando Q2 por un transistor de mayor potencia, como el TIP32, podemos alimentarlo con 12 V, obteniendo mayor intensidad de sonido.
En la versión de 12 V, el transistor Q2 debe estar dotado de un radiador de calor.
Cuando presionamos S1, el capacitor C1 se carga lentamente a través del resistor R1, obteniendo un sonido de tonalidad creciente (volviéndose cada vez más aguda).
Cuando liberamos S1, el capacitor C1 se descarga a través del circuito, haciendo que el sonido disminuye hasta que se detenga.
Presionando y soltando el interruptor, podemos simular manualmente el efecto de una sirena.
No es necesario utilizar el interruptor general, ya que cuando está completamente descargado, C1 hace que no haya sonido y el consumo de corriente prácticamente se reduce a cero.
Todos los componentes son comunes, incluso hay algunos que se pueden aprovechar de chatarra.
MONTAJE
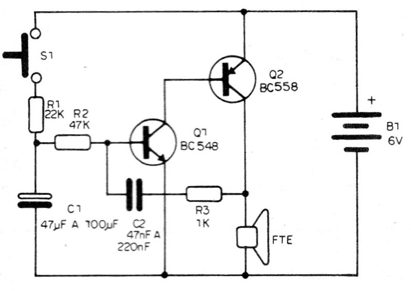
En la figura 1 tenemos el diagrama completo de este aparato.
El montaje en un puente de terminales se muestra en la figura 2.

El C1 puede ser electrolítico, de 47 a I00 uF, con tensión de trabajo entre 6 y 50 V. C2 puede ser de poliéster, styroflex o cerámica, con valores entre 47 y 220 nF.
Haga experimentos con los dos condensadores hasta obtener el mejor efecto.
Los resistores son de 1/8 o ¼ W con cualquier tolerancia y, para mayor rendimiento de sonido, sugerimos el uso de un altavoz de al menos 10 cm de diámetro montado en una caja plástica.
Para las pilas se debe utilizar soporte y S1 consiste en un interruptor de presión (push-button) común.
PRUEBA Y USO
Montar la unidad y comprobar el montaje, colocar las pilas en el soporte.
Presione S1; el aparato debe emitir un sonido.
Soltando S1, él todavía lo hará por algunos segundos con la tonalidad decreciendo.
El tiempo de emisión se puede cambiar con el cambio de C1.
La tonalidad está determinada por C2.
Haga experimentos cambiando estos dos componentes.
LISTA DE MATERIAL
Q1 - BC548 o equivalente - transistores NPN de uso general
O2 - BC558 o equivalente - transistores PNP de uso general
FTE - altavoz de 8 ohms x 1ocm
S1 - interruptor de presión
B1 6 V - 4 pilas pequeñas o medianas
R1 22k - resistor (rojo, rojo, naranja)
R2 47k - resistor (amarillo, violeta, naranja)
R3 1k - resistor (marrón, negro, rojo)
C1 47 a 100 uF - capacitor electrolítico
C2 - 47 a 220 nF - capacitor - ver texto
Varios:
Puente de terminales, caja para montaje, soporte de pilas, hilos, abrazadera para fijación, tornillos, etc.




