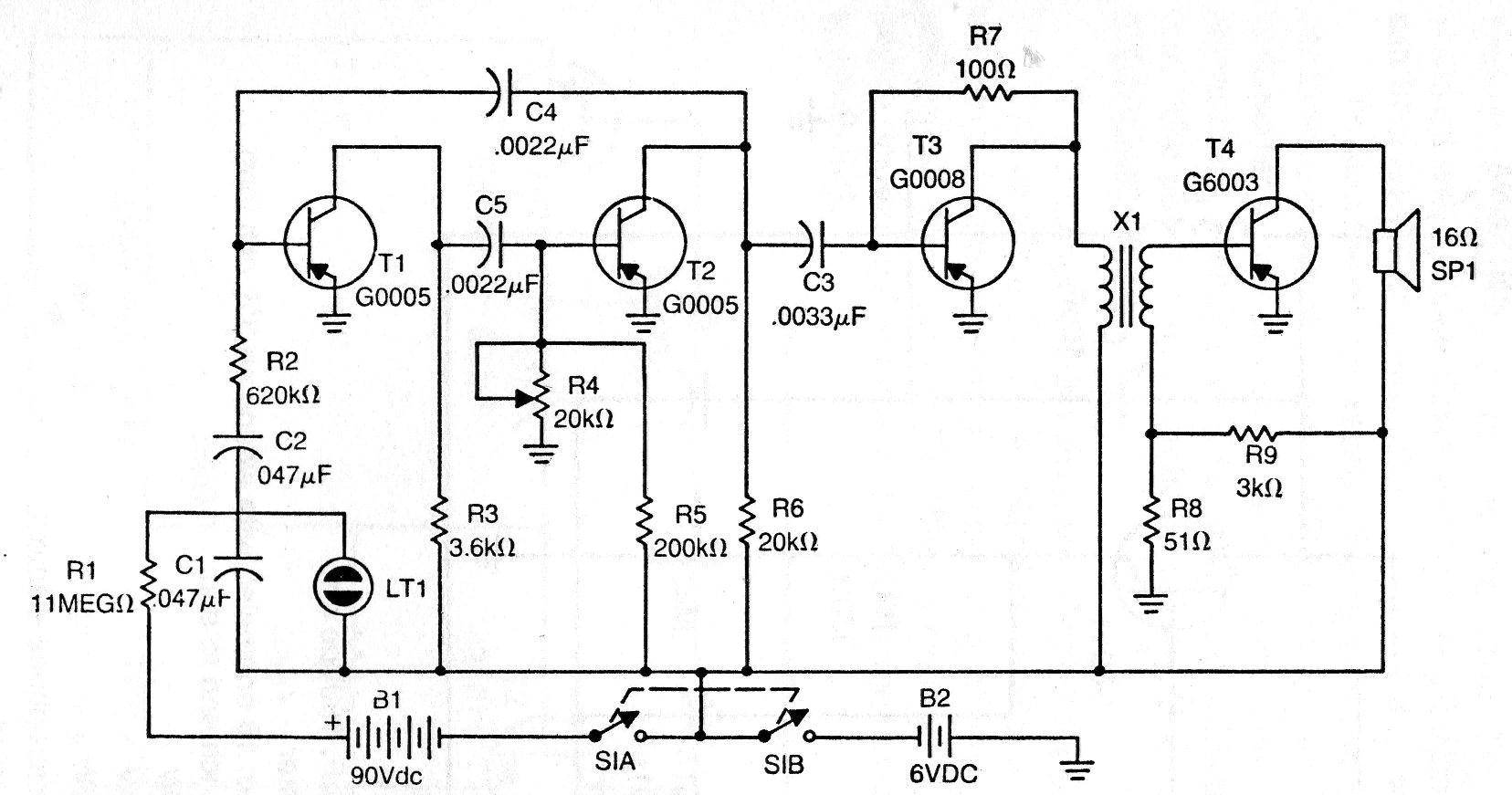
Este circuito produce un fuerte tono de audio o ultrasonido, dependiendo de los valores de los componentes C1 y R1, sirviendo para espantar animales. El circuito hace uso de una batería de 90 V que ya no existe en nuestros tiempos debiendo ser sustituida por fuente. El circuito consiste en un oscilador de relajación con lámpara neón cuyo tono es amplificado por transistores comunes. T1, T2 y T3 pueden ser BC557 y T4 un TIP32. El transformador se puede obtener en radios transistorizados antiguos. Los valores de los componentes pueden ser alterados para los estandarizados más modernos, pues el circuito es de una publicación americana de los años 70.




