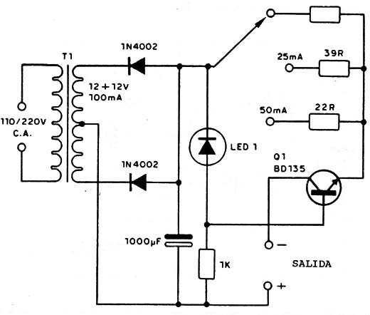
Esta fuente proporciona corrientes constantes en los valores seleccionados con la llave, para la carga de baterías de niquel-cadmio (Nicad) o para la carga de pequeños acumuladores de plomo-ácido. Pueden colocarse resistores de otros valores en el circuito para otras intensidades de corriente.

Cargador de Corriente Constante



