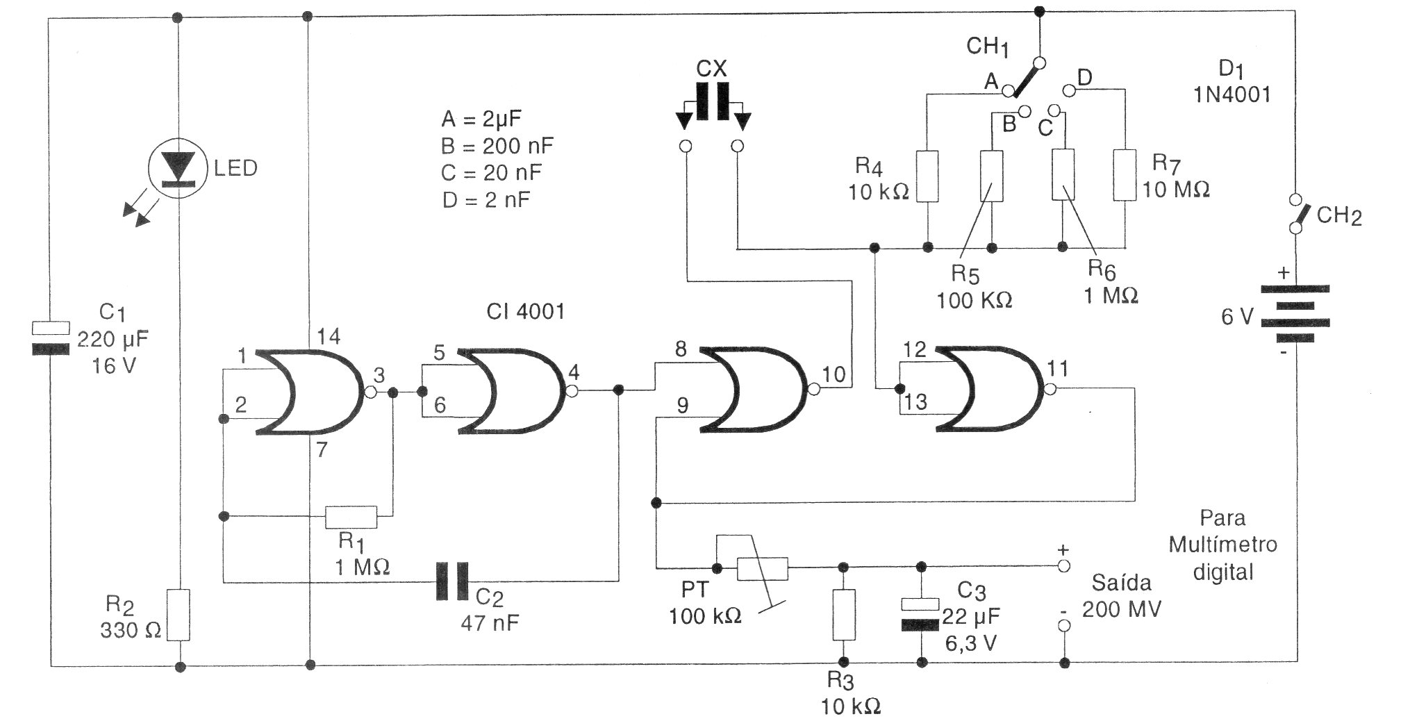
Este circuito, encontrado en una documentación de 1998, permite usar su multímetro digital como capacímetro. La precisión depende de los resistores de las 4 escalas y del ajuste de PT que debe ser hecho con capacitores de valores conocidos. El circuito es alimentado por 4 pilas pequeñas, ya que su consumo es muy bajo.




