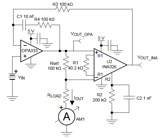
El circuito presentado convierte tensiones de entrada de 0 a 5 V en corrientes de salida de 0 a 5 uA. Sugerido por el datasheet de Texas Instruments, el circuito tiene una excelente precisión DC. El circuito es del datasheet del componente de Texas Instruments.




