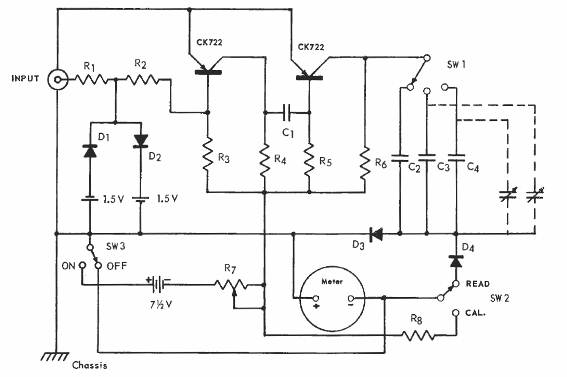
El circuito es de un manual de aplicaciones del CK722 de Raytheon de la década de 1950. El CK722 es el primer transistor comercial del mundo. El circuito indicado mide la intensidad de las señales de audio.


El circuito es de un manual de aplicaciones del CK722 de Raytheon de la década de 1950. El CK722 es el primer transistor comercial del mundo. El circuito indicado mide la intensidad de las señales de audio.

