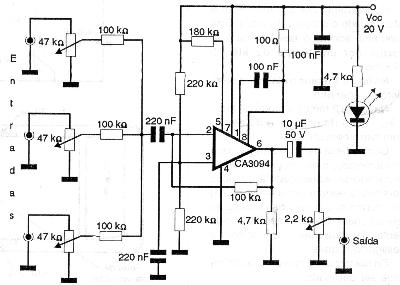
Este mezclador, que aparece con otros enfoques en nuestro sitio, fue encontrado en una documentación de 1997. El circuito integrado utilizado no es común actualmente. La fuente se puede aprovechar del propio amplificador con el que se utilizará. La corriente drenada es muy baja.




