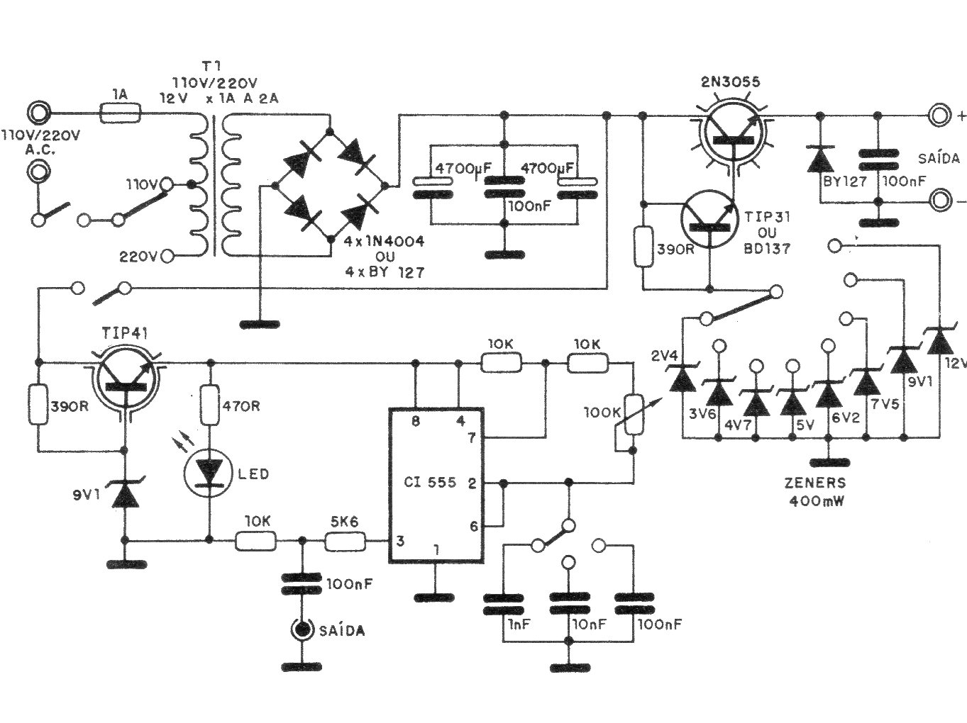
Encontramos este útil circuito para el banco en una publicación de 1987. El circuito reúne en un solo conjunto una fuente de 1,5 a 12 V con 1 o 2 A conforme el transformador y un generador de audio de tres bandas que cubre de 65 Hz a 71 kHz. El circuito utiliza componentes comunes y los transistores de potencia se montan en disipadores de calor.




