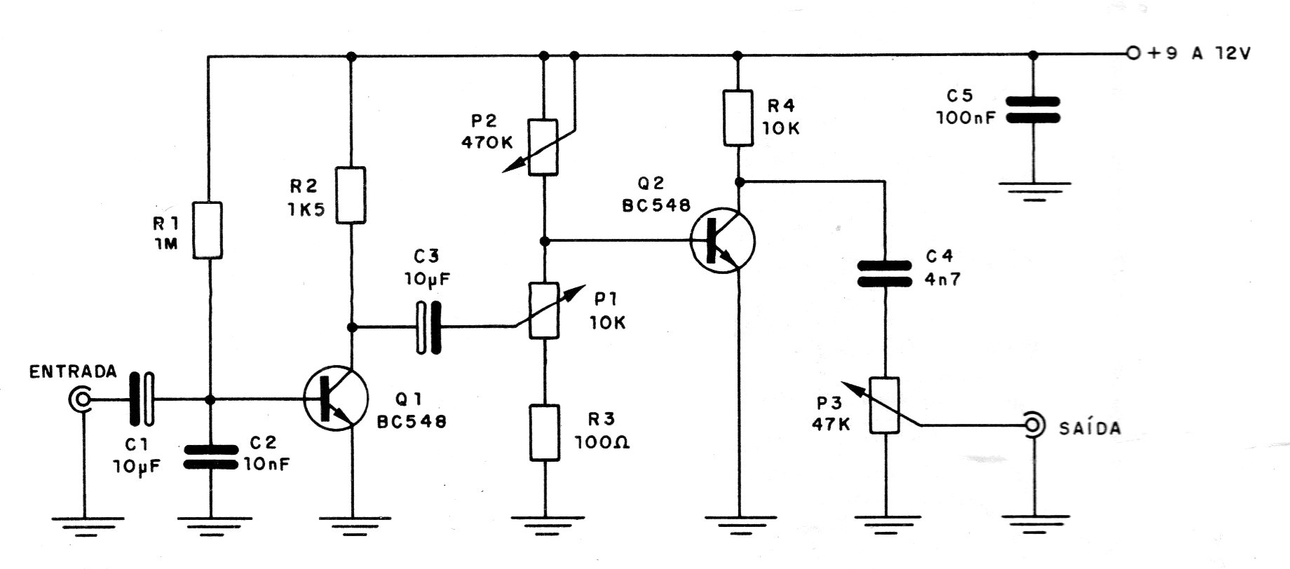
Este circuito simple con dos transistores fue encontrado en una publicación de 1985. La alimentación puede venir de pilas o batería, pues el consumo es muy bajo. Los cables de entrada y salida de señal deben ser blindados.
El circuito simple mostrado en la figura 1 puede ser una excelente solución para un sistema de...
Pruebe componentes y circuitos con un simple probador de continuidad o prueba de continuidad. Este circuito...
Los radios AM simples son proyectos que fácilmente son desarrollados por principiantes y...