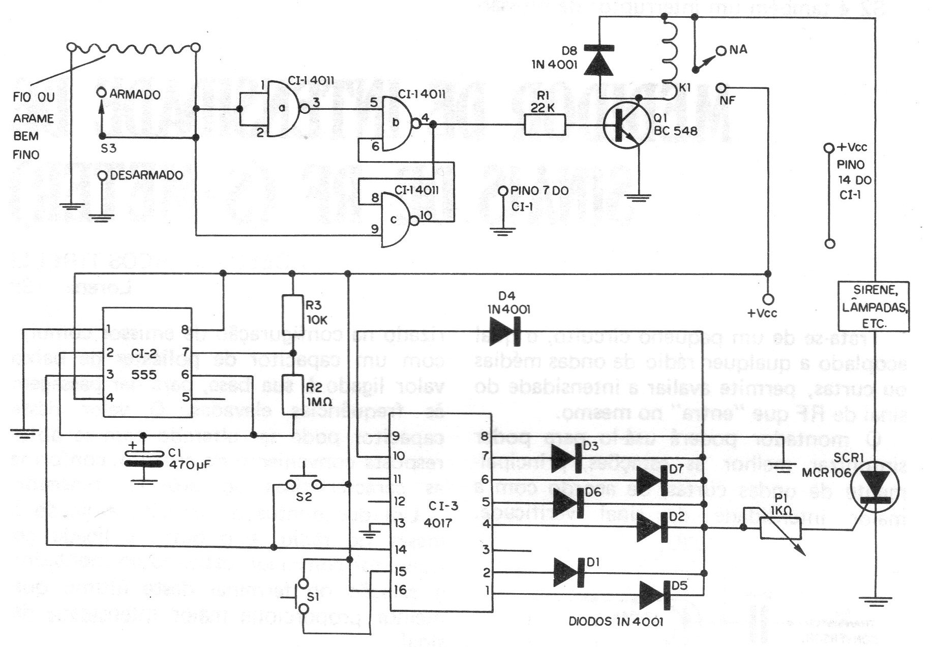
Esta alarma está diseñada para puertas y ventanas, pero nada impide que se utilice en coches, puertas de entrada de viviendas o en la protección de patios. El sensor de esta alarma es un alambre o alambre bien fino, que deberá estar bien estirado y próximo o acoplado en ventanas y puertas que deben ser protegidas. La colocación del hilo debe ser tal que se rompe cuando la puerta o ventana es forzada o abierta. Cuando el cable se rompe, la entrada en la que se conecta pasará del nivel lógico 0 al nivel 1. Esto hará que un biestable, formado por puertos NAND, cambie de estado. Este bautismo tiene una de sus salidas conectada a la base de un transistor que, con ello entrará en conducción, accionando un relé. Este relé alimentará un astable, formado por un CI 555, el cual controla un contador 4017. La frecuencia de este astable es tal que tenemos pulsos en intervalos de poco más de 1 minuto. Como podemos ver, 7 salidas del 4017 están interconectadas y conectadas a un trimpot, que hace el disparo de un SCR. Este SCR controlará la carga, que puede ser una sirena. El motivo de la interconexión de las salidas es que una vez disparada la alarma, tocará 8 minutos aproximadamente. Las otras tres salidas permiten obtener un intervalo de 3 minutos antes de que la alarma toque de nuevo. La función de los diodos en la salida en el 4017 es evitar el interacoplamiento, mientras que las llaves tienen las siguientes funciones: S1 es un interruptor de presión que se debe accionar cuando se desea armar la alarma, ya que restablece el 4017. Con el presionar este botón, el dueño de la casa tiene tiempo de correr hasta la alarma y apagarlo. El intervalo obtenido entre la pulsación de este botón y el accionamiento de la alarma es de aproximadamente 1 minuto. S2 es también un interruptor de presión que se debe presionar para armar el sistema, pero antes de presionar S1. Al apretar este botón se llevará la salida Qo (pin 3) al nivel LO, lo que significa que el siguiente pulso que se debe dar al golpear el hilo de protección, disparará la alarma. S3 es una llave HH que en una posición permite el funcionamiento normal del circuito, y en otra hace la conexión de la entrada del biestable a la masa, manteniéndolo a condición de no disparo. P1 permite ajustar el punto de disparo del SCR. Los relés usados ??son de 12V con corriente de aproximadamente 100 mA.




