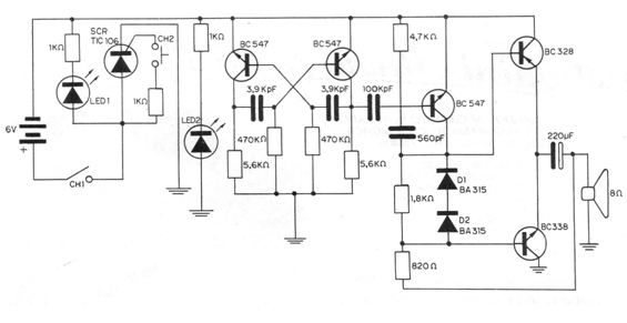
Esta alarma contra robos tiene una gran eficiencia, dependiendo evidentemente del cuidado con que se haga su instalación. El primer bloque es el sensor, que tiene por elemento básico un SCR. Este SCR es disparado por un interruptor de presión del tipo normalmente abierto, que queda instalado junto al objeto o paso a ser protegido. Una disposición mecánica debe ser imaginada por el montador para que este interruptor sea accionado por el intruso. La característica principal del bloque es que, usando un SCR, una vez disparado el circuito, aunque por un corto cierre del interruptor, él permanece indefinidamente, hasta que sea rearmado por CH1. El segundo bloque consiste en un oscilador de audio (un inyector de señales), que opera alrededor de 400 Hz y que es accionado por el SCR. La señal de este oscilador se lleva a un pequeño amplificador de audio, que proporciona una potencia de alrededor de 500 mW, pero que excita un altavoz con buen volumen. El circuito mostrado en la figura, se alimenta con una tensión de 6 V, que se puede conseguir de 4 pilas pequeñas o medianas.




