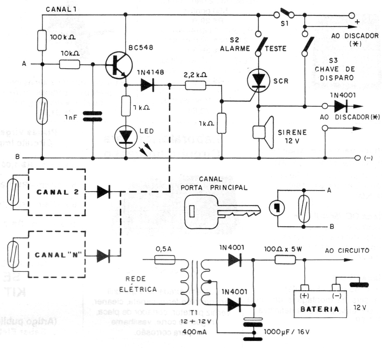
Este circuito con sensores tipo reed es bastante sencillo alimentando una sirena de 12 V cuando se dispara. El circuito tiene una fuente que mantiene una batería en carga constante para funcionar en el caso de cortes de energía y no tiene temporización. El circuito es de una documentación de 1995.




