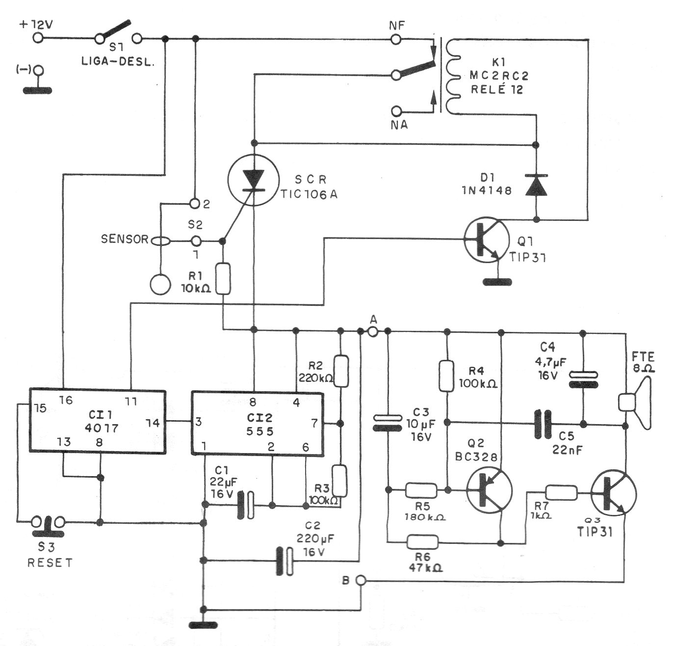
Este circuito puede utilizar un sensor de péndulo. Encontramos esta configuración en una publicación de 1994. Los componentes usados son comunes y la temporización es dada por el capacitor C1 que puede ser alterado. El circuito incluye una sirena de advertencia.




