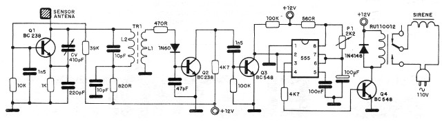
Este circuito fue encontrado en una publicación de 1987. La bobina L1 consiste en 10 espiras de hilo 24 en una forma de 0,8 cm de diámetro con núcleo de ferrita. L2 está formada por 96 espiras del mismo hilo sobre L1. El relé es del tipo sensible de 12 V y la antena sensora es una plaquita de metal o incluso hilo común que puede ser enlazado a una manija de puerta.




