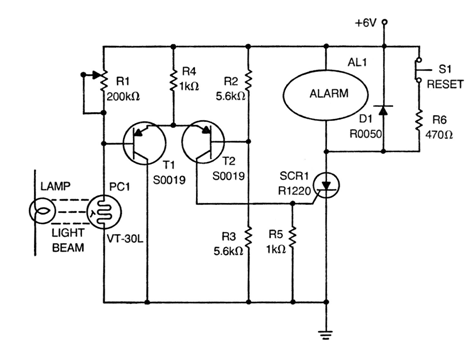
Encontramos este circuito en una antigua documentación de los años 70, pero él puede ser montado con componentes más modernos. Los transistores pueden ser los BC558 y el SCR el TIC106. Sugerimos utilizar relé en lugar de la alarma y alimentar el circuito con 12 V. El LDR puede ser común y el trimpot de ajuste R1 puede ser de 220 k. El detector se acusa cuando el paso de humo entre una lámpara y el LDR reduce la intensidad de la luz. D1 puede ser un diodo 1N4148 o equivalente.




